当前位置: 首页  >  快速导航  >  学院新闻  >  正文

学院新闻

台州市第十九届哲学社会科学优秀成果奖我院6项成果上榜

发布时间:2021-12-07 点击数量:
审核 责任编辑

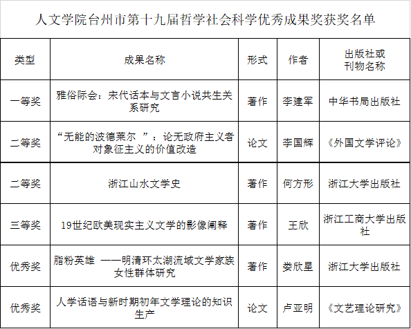
台州市第十九届哲学社会科学优秀成果奖评审结果日前揭晓,我校共有11项成果获奖,其中我院共6项成果。李建军的《雅俗际会:宋代话本与文言小说共生关系研究》获一等奖,李国辉的《“无能的波德莱尔 ”:论无政府主义者对象征主义的价值改造》,何方形的《浙江山水文学史》的成果获二等奖,王欣的《19世纪欧美现实主义文学的影像阐释》的成果获三等奖,娄欣星的《脂粉英雄 ——明清环太湖流域文学家族女性群体研究》,卢亚明的《人学话语与新时期初年文学理论的知识生产》的成果获优秀奖。